SERVICE PHONE
363050.com发布时间:2025-12-09 17:59:09 点击量:
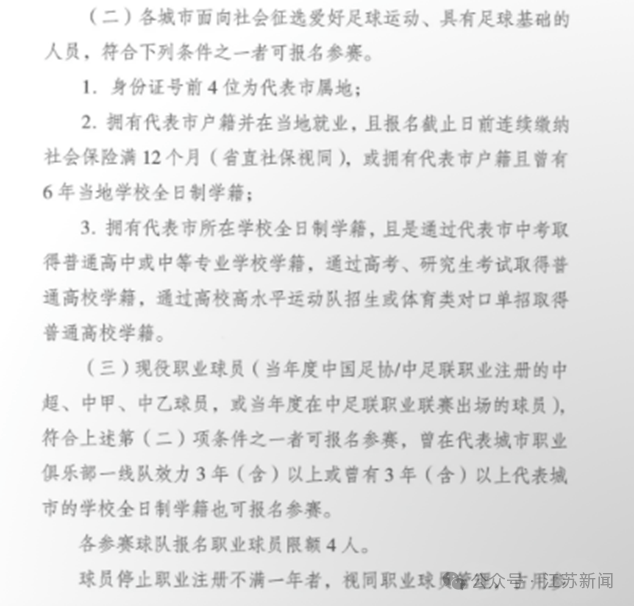
江苏超级足球联赛,江苏足协联赛,足球赛程,积分榜,江苏球队,足球直播,聚焦江苏超级足球联赛,提供2025年赛程、积分榜、参赛队伍资料、赛事直播及精华集锦,全民足球激情不断更新!据“江苏新闻”消息,江苏省“苏超”组委会于11月5日发布了2026年竞赛规程,明年“苏超”将于4月一直持续到10月,对球员资格、竞赛方法都作了调整。
通过新旧规程里的球员资格对比,不难发现,明年“苏超”球员的报名条件更严苛了。不仅要求有当地户籍,还要求要缴满12个月社保,或在当地学校有6年全日制学籍。
而且全日制学籍,必须是要通过当地中考、高考、研究生考试取得的普通高中、中专或普通高校学籍,也可以是高水平运动队招生或体育类对口单招取得普通高校学籍。比如:临时将球员的户籍从外地转到当地,或者在当地某个学校办个学籍,这些情况都将不被允许,这将更大程度上保证“苏超”的草根性。
而职业球员方面,新规要求:球员停止职业注册不满一年者,视同职业球员。这也堵住了“职业球员踢业余比赛”新的漏洞产生。比如:某些球队球员去年还是中乙注册球员,因为要踢“苏超”,今年故意不去注册,变成了所谓的业余球员,这对于其他球队纯粹的业余选手来说,属于“降维打击”,很不公平。当然,对于今年本来就没有注册职业资格的球员来说,明年继续不注册,继续踢“苏超”,显然也不存在任何问题。
对于每场比赛的上场球员,今年规定:高校学生球员同时上场不超过5人,18岁以下球员同时上场不超过3人。
新规鼓励更多的年轻球员上场,这更有助于地方青训体系的发展,挖掘更多新生力量。
今年,职业球员限报3名。明年,虽然放宽到4名,但对上场的职业球员人数作了限制,职业球员上场不超过2人。这在今年是没有的。
明年,四分之一决赛和半决赛从单回合改为双回合淘汰赛。两个回合90分钟常规时间比分相加,总比分领先者晋级。若总比分持平,则采取点球方式决胜负。
因为从单回合变为双回合,所以,明年的比赛场次将增加6场,从85场增加到91场。
